当前位置: 首页 > 信息公开 > 财政信息
2024年度益阳市行政审批服务局本级部门决算
发布时间:2025-09-29 10:30 作者: 来源:益阳市行政审批服务局 字体:【大】 【中】 【小】 浏览次数:














































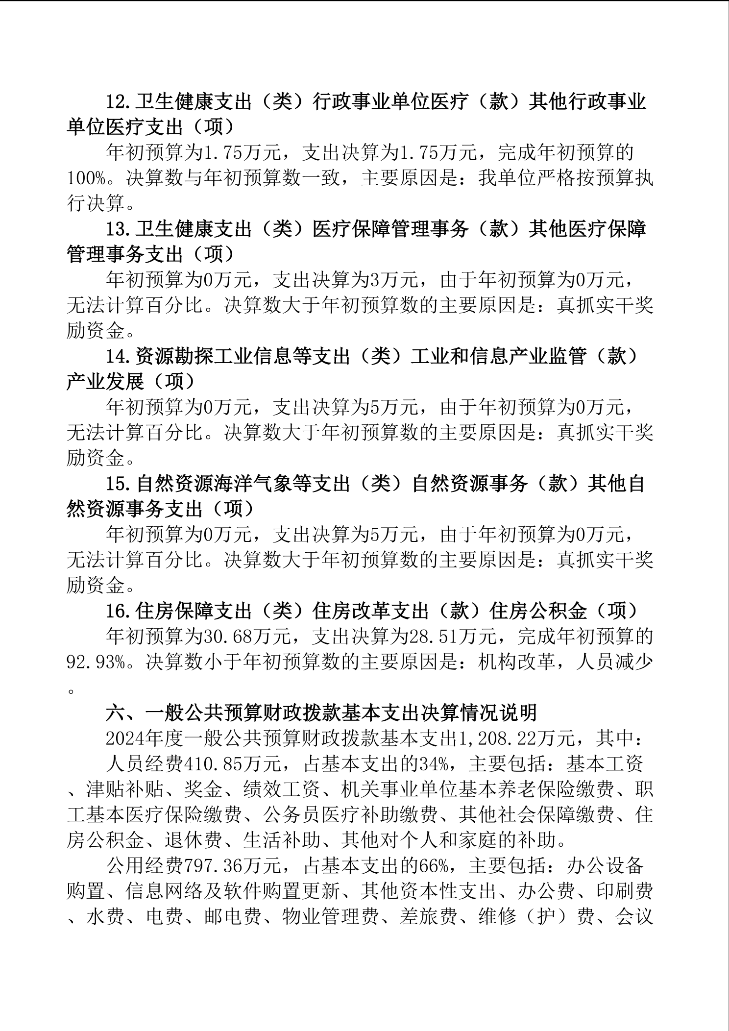
扫一扫在手机打开当前页